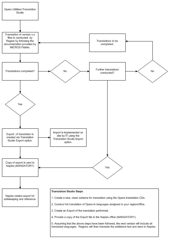
OPERA Utilities > Utilities Topics > Translation Studio > Translation Studio Initial Installation Flow Chart
Translation Studio Initial Installation Flow Chart
See Also