OPERA Utilities > Utilities Topics > Translation Studio > Translation Studio Version Upgrade Flow Chart
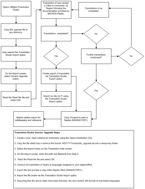
Translation Studio Version Upgrade Flow Chart
See Also